春节能否回家过年?国家卫健委最新回应!
〖壹〗 、春节能否回家过年需基于风险研判、分类分区考虑 ,中高风险地区及所在县(市、区、旗)人员严格限制出行,其他地区应综合评估后制定政策,不能“一刀切” 。当前疫情形势对春节出行的影响全球疫情压力:全球新冠肺炎确诊病例连续8周增长,77个国家和地区报告了奥密克戎变异株 ,我国外防输入压力持续增大。

〖贰〗 、春节是否需要就地过年要基于风险研判,不能“一刀切 ”。具体分析如下:国内疫情形势全球范围内,奥密克戎变异毒株疯狂肆虐 ,截至近来,至少89个国家和地区出现奥密克戎感染病例,世卫紧急拉响红色警报 ,预计未来数周内该毒株将成为多国主要流行毒株,感染病例数可能每3天翻一番。

〖叁〗、国家卫健委明确表态,针对部分地方在疫情防控策略上“一刀切”和“层层加码”的情况进行了回应并提出了应对措施 ,具体内容如下:“层层加码”和“一刀切 ”的本质及危害:国家卫健委宣传司副司长、新闻发言人米锋指出,“层层加码”和“一刀切”既是一种懒政,也是对宝贵防疫资源的浪费 。
〖肆〗 、国家卫健委要求春节返乡人员须持7日内核酸阴性检测证明 ,这是针对当前疫情防控形势采取的针对性措施。具体背景和措施如下:当前聚集性疫情特点:境外输入或冷链物品引发:近期北京、河北、黑龙江 、吉林等地发生的聚集性疫情,大部分由境外入境人员或被污染的冷链进口物品引发。
10月29号哈尔滨到肇东坐汽车能不能去
不能 。通过查询哈尔滨肇东两地10月29号疫情防控办显示,哈尔滨有低中高风险区区域,所以10月29号哈尔滨到肇东坐汽车不能去 ,截止2022年11月08日20时,哈尔滨共有低风险地区5处,中风险地区45处 ,高风险地区33处,肇东共有低风险地区1处,高风险地区47处。
025年10月下旬到11月初哈尔滨气温低 ,要注重保暖,推荐厚羽绒服、毛衣、保暖裤等衣物,同时留意防风和防雾霾。气温与天气情况 据近期天气预报 ,10月29日至11月4日哈尔滨气温在-4℃~9℃,夜间最低-4℃,白天比较高多在6℃~9℃ ,昼夜温差较大 。
兰州9月20日限行的车号是根据车牌尾号限行规则确定的,若9月20日是周一则限行1和6,周二则限行2和7,以此类推;而10月29日兰州限行的车号是5和0。
0月29日0时至24时 ,哈尔滨市新增本土新冠病毒阳性感染者10例,其中确诊病例5例,无症状感染者5例 ,均为隔离管控期间发现。
南岔中转:08:29从汤旺河出发,全程1两小时3分钟,换乘后20:32到达哈尔滨 ,总票价79 。此方案出发时间较早,且票价为中转方案中最低,但需注意换乘时间(1小时9分钟)。
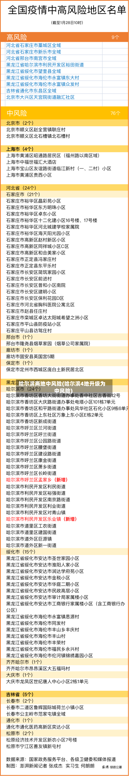
哈尔滨两地调整为中风险区,这意味着什么?
〖壹〗 、哈尔滨两地调整为中风险区 ,意味着这两地存在新冠病毒传播的风险,但风险相对较低,需要采取更加严格的防控措施来控制疫情的传播。具体来说:风险等级界定:中风险区的划定是基于疫情防控的需要 ,表明该地区已出现新冠病毒确诊病例或无症状感染者,且存在社区传播风险 。
〖贰〗、哈尔滨现在有两个地方被调整为了中风险地区。这两个地方是哈尔滨巴彦县兴隆镇利民家园小区和安民家园小区。这两个地区被调整为了中风险地区,其他地区等级不变。由于哈尔滨发生了疫情,新增确认本土病例有15例 ,所以有些地方被调整为了中高风险地区 。
〖叁〗、值得一提的是,哈尔滨市政府也将两个地方调整为中风险地区,这两个地方分别是哈尔滨市巴彦县兴隆镇(兴隆林业局有限公司街道办事处)利民家园小区 、安民家园小区。当然 ,除了这两个地方之外,哈尔滨市的其他地方的风险等级维持不变,仍然是低风险地区。
〖肆〗、此外去到哈尔滨旅游的话 ,只能去低风险地区,中风险地区以及高风险地区是不允许人员流动的 。所以去哈尔滨旅行的人一定要考虑清楚了,首先一定要把核酸检测报告准备好 ,其次如果可以不去的话,就尽量不要去。因为实在是不安全。此外,虽然哈尔滨两个地方被调整为中风险地区 ,但是并不意味着疫情就结束了 。
〖伍〗、中风险地区管控升级香坊区某街道被划定为中风险地区,意味着该区域存在社区传播风险。当地已实施严格管控措施,包括限制人员流动、增加核酸检测频次 、强化扫码查验等。周边区域及城市也加强了防控力度,例如排查密切接触者、提升公共场所防疫标准 ,以防止疫情外溢 。
未来七天,哈尔滨绥化两地或有轻污染
明日(11月16日)哈尔滨市和绥化市局地可能出现短时轻度以上污染,首要污染物为PM5和PM10。污染区域与等级根据省生态环境部门与气象部门会商结果,11月16日全省空气质量呈现南北差异:北部地区空气质量以优-良为主;南部地区以良-轻度污染为主 ,其中哈尔滨市、绥化市局地可能出现短时轻度以上污染。
明后两天(12月5日夜间-6日),哈尔滨 、绥化空气质量预计以轻度-中度污染为主,局地短时可能出现中度以上污染 。具体分析如下:扩散条件:根据省生态环境与气象部门会商结果 ,12月5日夜间-6日,哈尔滨、绥化地区的大气扩散条件较差。
我省近期气温大幅回升,需警惕高空坠冰风险;未来7日空气质量整体优良 ,但西南部地区存在轻度污染可能。气温变化与高空坠冰风险近期升温情况:近期一场降雪后,我省未出现常规降温,反而迎来大幅升温。以哈尔滨为例 ,明日比较高气温可达4℃,接近往年三月中旬水平 。

哈尔滨高风险地区包括哈尔滨西站吗?
〖壹〗、黑龙江省哈尔滨市南岗区不包含高风险地区,所以哈尔滨西站不属于高风险地区。
〖贰〗 、哈尔滨高风险地区包括哈尔滨西站吗?哈尔滨现在还没有调整为高风险地区,现在是有两地是中风险地区。不包括哈尔滨西站 。
〖叁〗、哈尔滨西站现在不属于风险地区。哈尔滨西站位于哈尔滨市南岗区 ,自2022年9月3日以来哈尔滨市南岗区不在高风险地区之列,所以哈尔滨西站也不属于风险地区,是正常地区了。
〖肆〗、不是风险地区 。10月7日16时起 ,将哈尔滨市南岗区哈达村风险等级调整为中风险区,哈尔滨西站位于黑龙江省哈尔滨市南岗区,不属于哈达村 ,所以不是风险地区,2022年10月7日24时起,将哈尔滨市香坊区朝阳镇前进村风险等级调整为高风险区 ,龙运物流园区(学府东路1号)风险等级调整为中风险区。
〖伍〗 、高风险区一般以单元、楼栋为单位划定,不得随意扩大 没有发生疫情的地区严格按照第九版防控方案确定的范围对风险岗位、重点人员开展核酸检测,不得扩大核酸检测范围。一般不按行政区域开展全员核酸检测 。
哈尔滨两地调整为中风险区,疾控中心为此发布了哪些公告?
值得一提的是 ,哈尔滨市政府也将两个地方调整为中风险地区,这两个地方分别是哈尔滨市巴彦县兴隆镇(兴隆林业局有限公司街道办事处)利民家园小区 、安民家园小区。当然,除了这两个地方之外,哈尔滨市的其他地方的风险等级维持不变 ,仍然是低风险地区。
021年9月21日,哈尔滨市发现新冠肺炎本土确诊病例3例,活动轨迹涉高铁、机场、商场以及剧本杀等密闭场所 ,截至9月22日12时,病例数已增至8例,哈尔滨市两地调整为中风险地区 。鉴于哈尔滨市疫情形势复杂 ,为进一步巩固台州市疫情防控成果,降低疫情输入风险,台州市疾控中心发布重要提醒。
值得一提的是 ,在三名确诊病例中,其中确诊病例1是住在巴彦县兴隆林业局利民家园,而确诊病例2和确诊病例3则是住在巴彦县兴隆林业局安民家园。现在 ,这两个地区都已经升级为中风险地区,而且也都加强了防控措施。
防控措施:以上人员,近来均在成都市公共卫生临床医疗中心隔离治疗 。病例停留过的所有场所均已采取相应管控措施,并实施终末消毒。自10日21时起 ,成都市郫都区郫筒街道菠萝社区中铁奥维尔二期、三期升级为中风险地区,郫都区其他地区风险等级不变。
哈尔滨疾控中心提醒:为了准确实施“外传内反弹 ”的防控策略,有效控制和降低新冠肺炎疫情风险 。
本文来自作者[rztrade]投稿,不代表温岭网立场,如若转载,请注明出处:https://mip.rztrade.cn/wenling/40370.html
评论列表(4条)
我是温岭网的签约作者“rztrade”!
希望本篇文章《哈尔滨两地中风险(哈尔滨4地升级为中风险)》能对你有所帮助!
本站[温岭网]内容主要涵盖:温岭网,生活百科,小常识,生活小窍门,百科大全,经验网,游戏攻略,新游上市,游戏信息,端游技巧,角色特征,游戏资讯,游戏测试,页游H5,手游攻略,游戏测试,大学志愿,娱乐资讯,新闻八卦,科技生活,校园墙报
本文概览:春节能否回家过年?国家卫健委最新回应!〖壹〗、春节能否回家过年需基于风险研判、分类分区考虑,中高风险地区...