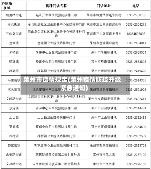
莱州市优化调整常设应检尽检和愿检尽检核酸采样点
〖壹〗、采样点位置调整原位置:田庄镇卫生院院内新位置:田庄镇卫生院北侧核酸采样小屋调整目的:进一步方便市民检测 ,减少院内人员聚集,降低交叉感染风险。窗口设置优化分类管理:新采样点将“应检尽检”(如重点行业人员)与“愿检尽检 ”(自愿检测人员)窗口分离 。

〖贰〗 、出行要求:中高风险地区及封控区、管控区人员不得外出;疫情发生地低风险地区和防范区人员确需出行时,需持48小时核酸阴性证明 ,各地可根据防控需要调整。

〖叁〗、常态化核酸检测调整除规定的重点岗位人群外,不再开展常态化核酸检测,其他人员实行“愿检尽检”。无症状感染者和轻型病例隔离措施具备居家隔离条件的无症状感染者和轻型病例一般采取居家隔离措施 ,也可以自愿选取集中隔离,居家隔离期间不得外出,加强健康监测 。

〖肆〗 、关于加快推进新冠病毒核酸检测的实施意见》 ,“应检尽检”。对象包括:密切接触者、境外入境人员、发热门诊患者 、新住院患者及陪护人员、医疗机构工作人员、口岸检疫和边防检查人员 、监所工作人员、社会福利养老机构工作人员。“愿检尽检 ”是指其他市民想要检测可以主动预约 。
疫情现在莱州封路了吗
〖壹〗、莱州没有封路。截止2022年8月20日,莱州已经解封。据相关官方报道8月23日期莱州各个政务中心已经开始恢复办公 。
〖贰〗、没有封路。疫情截止到2022年11月5日,莱州没有封路了,在该地方查询疫情防控中心显示 ,该市为低风险地区,市民佩戴口罩即可出行,莱州市 ,山东省辖县级市,由烟台市代管。
〖叁〗 、没有封路。截止2023年1月4日疫情已经全面放开,烟台到莱州市高速路没有封路 。烟台 ,山东省辖地级市,Ⅱ型大城市,地处中国华东地区。
〖肆〗、今天莱州高速没封。根据疫情相关政策了解到 ,截止2022年9月30日,莱州属于常态化疫情管理,出行人员必须持有48小时核酸检测 ,因此高速可以通行 。
〖伍〗、根据相关资料显示:不能。因为莱州自2022年4月23日零时起,实施区域管控,解除时间将随疫情形势变化确定。

4月23日莱州市新增的无症状感染者去过哪里?
〖壹〗 、发布时间:2022年4月24日关于莱州市新增1例无症状感染者活动轨迹的通告2022年4月23日,莱州市新增1例本土无症状感染者 ,为招远市关联疫情,现将阳性感染者的主要活动轨迹公布如下:4月19日:19:11至19:48文昌路街道云峰名苑D区;20:00至20:30永安路街道怡和花园小区;20:50至21:14平里店镇婴里村姐妹饺子馆 。
〖贰〗、022年4月23日0时至24时烟台市新冠肺炎疫情情况2022年4月23日0时至24时,烟台市新增本土确诊病例2例 ,新增本土无症状感染者37例;无新增境外输入确诊病例和无症状感染者。确诊病例1,现住址为招远市罗峰街道文竹苑,系在已集中隔离人员中发现 ,临床分型普通型。
〖叁〗、月23日9:40-9:49,只楚街道芝华名第对面核酸检测点;10:00-10:03,只楚街道芝华名第球场旁商店 。无症状感染者2:4月22日6:00-7:00 ,幸福街道九田市场海鲜区;14:35-16:17,幸福街道开元街“鼻舒康”诊所。
莱州疫情为什么又严了
因为莱州市新增了本土新冠肺炎确诊病例所以又严了。2022年9月7日,在集中隔离的烟台市外返回莱州人员中发现1例本土新冠肺炎确诊病例 ,9月17日,莱州龙口又新增了1例无症状感染者 。
通过查询相关资料显示,莱州疫情又严了是因为2022年9月17日隔壁龙口出现了一例本土新冠肺炎无症状感染者,而莱州与龙口接壤 ,需要加强防范,防止疫情蔓延到莱州,所以就严了起来。
新增病例。根据莱州市疫情防控局指示 ,截止到2022年10月4日,由于莱州市新增1例病例,于是管理就又严格了。莱州市 ,山东省辖县级市,由烟台市代管,位于烟台市西部 ,西临渤海莱州湾 。
不严。通过查询疫情防控中心显示,截止到2022年10月14日,莱州属于我国低风险地区 ,地区管控不严,但是非常有序,居民出入公共场所需要出示健康码。
莱州疾控近期疫情防控公众健康提示莱州市疫情防控最新消息
为有效控制和降低新冠疫情传播风险,莱州市疾病预防控制中心发布疫情防控公众健康提示:请10月30日至10月31日期间到过上海迪士尼乐园和迪士尼小镇的入莱人员 ,主动向社区 、住宿宾馆和单位报告,并配合落实核酸检测采样和医学观察等疫情防控措施 。
莱州市4月22日开展新一轮(今日莱州新闻网)
莱州市关于4月22日开展新一轮区域核酸检测工作的通告广大市民朋友:为切实保障全市人民身体健康,持续巩固疫情防控成果 ,经研究决定,我市4月22日在全市范围内开展新一轮核酸检测。新冠肺炎病毒具有传播途径多、传播速度快、隐匿性强的特点,当前防控形势依然复杂严峻 ,只有通过反复多轮核酸筛查,才能彻底排除潜在风险。
三山岛村村属企业——莱州市鲁兴建设有限公司三山岛分公司的会计汪凤娟,因涉嫌隐匿会计凭证 、会计账簿 ,已被莱州市公安局于3月19日执行逮捕 。三山岛村党支部副书记施振灿也因涉嫌诈骗,被莱州市公安局于4月20日执行逮捕。
所投稿件须观点鲜明新颖,分析独到深入 ,逻辑清晰,行文准确简洁流畅。文中涉及的数据一定要用最新的数据 。
莱州市监察委下属部门(内设机构)主要包括以下部门:办公室负责文电、会务、督查 、信息、机要、保密、档案等日常工作,承担政务公开 、综合性文稿起草、财务管理及国有资产管理等工作。
莱州优良生态环境的见证者是鸟类。莱州鸟类达19目52科299种,是山东省鸟类资源最丰富的地区之一 。 奥秘之二:食物链科学 饮食结构合理 “民以食为天 ,饮食健康是人能长寿的一个重要原因。
月22日: 皖江城市带,城市产业转移规划受国务院批复 新疆阿勒泰紧急调用直升机就被大雪围困的病人和牧民 中国世界救援人员在海地有序开展工作 1月23日: 受强冷空气影响,渤海、黄海北部海冰冰情进一步加重 ,有关部门采取措施保障海上航运安全。
本文来自作者[rztrade]投稿,不代表温岭网立场,如若转载,请注明出处:https://mip.rztrade.cn/wenling/40071.html
评论列表(4条)
我是温岭网的签约作者“rztrade”!
希望本篇文章《莱州市疫情规定(莱州疫情防控升级紧急通知)》能对你有所帮助!
本站[温岭网]内容主要涵盖:温岭网,生活百科,小常识,生活小窍门,百科大全,经验网,游戏攻略,新游上市,游戏信息,端游技巧,角色特征,游戏资讯,游戏测试,页游H5,手游攻略,游戏测试,大学志愿,娱乐资讯,新闻八卦,科技生活,校园墙报
本文概览:莱州市优化调整常设应检尽检和愿检尽检核酸采样点〖壹〗、采样点位置调整原位置:田庄镇卫生院院内新位置:田庄镇卫生院北侧核酸采样...