按照教育局规定怎么样才能停课
〖壹〗、学校可以立即对该班级采取停课措施。如果达到停课标准的班级超过年级班级总数的50% ,则对整个年级采取停课措施 。此前,按照卫生部和教育部联合下发的防控甲流停课原则,一个班级14天内出现2例以上甲流确诊病例 ,学校需拿到学生的确诊证明后,方可要求相应的班级停课。

〖贰〗 、教育部在《中小学教师实施教育惩戒规则(征求意见稿)》中明确,中小学教师在课堂教学、日常管理中,针对学生违规违纪情形 ,可采取不超过一节课堂教学时间的教室内站立或面壁反省、给予不超过一周的停课或停学并要求家长配合教育等措施进行惩戒。

〖叁〗 、具体停课标准停课需满足以下条件之一:班级内当天新发现流感样病例达5例及以上:例如某班级一天内新增5名学生出现发热(体温≥38℃)、咳嗽、咽痛等流感样症状,即可触发停课评估 。班级现症流感样病例达30%及以上:若某班级共有40名学生,其中12名及以上同时出现流感样症状 ,也需启动评估。
〖肆〗、一)给予不超过一周的停课或者停学,要求家长带回配合开展教育;(二)由法治副校长或法治辅导员予以训诫;(三)安排专门的教育场所,由专业人员进行辅导 、矫治;(四)改变教育环境或者限期转学;(五)学校校规规定的其他适当措施。
〖伍〗、初中生比较多停课一般7天。义务教育属于国家统一实施的所有适龄儿童、少年必须接受的教育 ,是国家必须予以保障的公益性事业,如果学生确实违反了学校某项规定,按照规定 ,学校可以对学生进行处理 。
〖陆〗 、通知要求,除对符合卫生部、教育部《学校甲型H1N1流感防控工作方案(试行)》停课标准(以实验室检测确诊病例为准)的班级、年级 、学校,仍按规定严格执行外 ,对1天内出现10例以上新发流感样病例(或超过班级人数20%)的同班级或同宿舍(或集体单位)。
进贤停课几天
停课比较久。鉴于当前疫情防控形势,为最大限度确保广大师生身体健康和生命安全,经研究,决定自2022年3月21日起 ,进贤县公民办中小学校开展线上教学;全县公民办幼儿园暂时停课;全县校外培训机构暂停培训;江西省财经职业学院、江西省工程技工学校立即实行封闭管理 。
死者身份:五位女性为派送到该幼儿园的在校实习生,未与幼儿园签订合同,实习生所属学校还在调查中。事发地为其在校外租住的出租屋 ,非幼儿园内部。近来,该幼儿园已停课 。
鉴于当前疫情防控形势,为限度确保广大师生身体健康和生命安全 ,经研究,决定自20__年3月21日起,进贤县公民办中小学校开展线上教学;全县公民办幼儿园暂时停课;全县校外培训机构暂停培训;江西省 财经 职业学院、江西省工程技工学校立即实行封闭管理。
支月英 支月英 ,女,汉族,1961年5月生 ,江西进贤人,中共党员,江西省宜春市奉新县澡下镇白洋教学点教师。她几十年坚守在偏远的山村讲台,从“支姐姐”到“支妈妈 ” ,教育了大山深处的两代人 。她努力创新教学方法,总结出适合乡村教学点的动静搭配教学法。

乙类乙管后是否会面临停课
〖壹〗 、乙类乙管后不会面临大范围停课,但可能根据疫情情况实施局部班级停课措施。具体分析如下:日常防护与停课原则乙类乙管后 ,日常防护措施与甲类管理存在显著差异 。若未出现大范围流行爆发,不会随意采取停课措施。政策调整后,防控重点从“全面封锁”转向“精准防控” ,仅在疫情集中于特定班级或区域时,针对受影响班级实施停课,其他班级可正常上课。
〖贰〗、会面临停课 ,但不会面临大范围的停课。具体阐述如下:日常防护与停课决策关联:乙类乙管之后,日常防护措施有明显区别 。一般只要没有出现大流行爆发,并不会随意选取停课。
〖叁〗、会面临停课 ,但是不会面临大范围的停课。乙类乙管之后,这就意味着在日常防护措施这一方面就会有着明显的区别,一般只要没有出现大流行爆发,并不会选取随意的停课 。
〖肆〗 、“乙类乙管 ”后因部分学生生病全班停课 ,主要与当前传染病流行形势、防控政策依据及校园防控需求有关。具体原因如下:开学季与病毒流行季重叠,多种传染病进入校园流感高发:流感流行季主要在冬春季节,一般在11月到次年3月之间 ,比较高峰在1月前后。
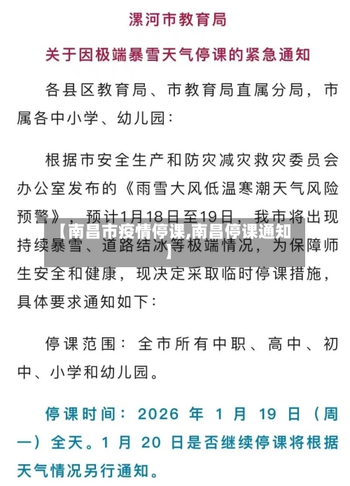
南昌疫情小学停课停多久
南昌市自3月17日起所有县区中小学、幼儿园和培训机构陆续暂停线下教学,其中中小学转为线上教学,幼儿园和培训机构暂时停课 。 具体措施如下:线上教学安排 政策指导:南昌市教育局于3月17日印发《南昌市中小学线上教学教研活动指导意见》 ,要求各县区“一区一策”“一校一案”,建立健全应急体系和教育教学实施机制。
等待通知鉴于当前疫情防控的严峻形势,为最大限度确保广大师生身体健康和生命安全 ,经研究决定,东湖区中小学、幼儿园及校外培训机构开展线上教学,现将有关要求公告如下:为配合疫情防控工作需要 ,2022年3月18日全区中小学开展线上教学,幼儿园和校外培训机构暂时停课。视疫情情况确定恢复课堂教学时间 。
根据相关规定,整个班级需要暂停上课。 停课的持续时间为21天,以确保疫情得到有效控制 ,并保护其他学生的健康。
南昌市所有县区中小学、幼儿园和培训机构陆续暂停线下教学
〖壹〗、南昌市自3月17日起所有县区中小学 、幼儿园和培训机构陆续暂停线下教学,其中中小学转为线上教学,幼儿园和培训机构暂时停课 。 具体措施如下:线上教学安排 政策指导:南昌市教育局于3月17日印发《南昌市中小学线上教学教研活动指导意见》 ,要求各县区“一区一策”“一校一案 ”,建立健全应急体系和教育教学实施机制。
〖贰〗、为配合核酸检测需要,自2022年3月21日起全县中小学校、幼儿园和校外培训机构继续停止线下教学 ,开展线上教学。恢复课堂教学时间将视疫情情况另行公告。
〖叁〗 、近日,南昌市教育局发布《南昌市2021-2022学年度第二学期全日制中小幼校历安排》,2022年1月21日起 ,中小学、幼儿园陆续放寒假 。南昌市小学寒假将于2022年1月21日放寒假。部署2022年寒假和放假前工作,助力广大中小学生度过快乐而有意义的假期生活。
〖肆〗、南昌中学建设项目(红谷滩区)占地面积2307亩,总建筑面积1052852㎡ 。高中 ,规划班级60个(共计3000人)。全面封顶,预计2025年投入使用。项目由建设单位为南昌市第三中学,南昌中学教育集团总校,同时配套建设九年一贯制学校(占地约100亩 ,规划小学36班+初中24班,预计容纳学生2820人) 。
〖伍〗 、南昌市西湖幼儿园、南昌市干家巷小学、南昌市抚河幼儿园等幼儿园,同样致力于为孩子们营造一个安全 、健康、快乐的成长环境 ,培养他们的综合素质和全面发展。南昌市三眼井小学和南昌市桃花中学,则凭借其严谨的教学管理和卓越的教学成果,成为了许多家庭心目中的理想学府。
〖陆〗、南昌市站前路小学 位于南昌火车站旁 ,是全国中小学基础教育课改革示范学校,教学质量高,教育资源丰富 。南昌市育新小学 作为对外开放的窗口学校 ,育新小学是南昌市规模最大的九年一贯制学校,拥有完善的教育设施和优秀的师资队伍。
我院疫情防控报道
〖壹〗、新型冠状病毒感染的肺炎疫情出现以来,机电工程学院在学校领导的统筹部署下 ,迅速行动,全面落实各项防控措施,同时有序推进日常管理工作,确保师生健康安全与教学秩序稳定。具体工作开展情况如下:落实开学后线上教学安排 ,保障“停课不停学”自2月14日起,学院根据疫情防控要求,全面启动线上教学工作 。
〖贰〗 、为进一步强化全院感染控制管理 ,严格落实新冠疫情防控措施,提升医务人员个人防护能力,我院感染管理科于11月10日至11日组织开展了针对重点科室的疫情防控专项培训。
〖叁〗、024年4月5日上午 ,新视线人力党支部联合公司工会开展“你守‘疫’线,我送温暖”主题慰问活动,组织党员及员工代表深入海口市多个基层单位 ,向坚守疫情防控一线的工作人员送上物资与关怀。
〖肆〗、020年3月10日,西安市新城区卫生健康局卫生监督所对西安华佑医院复工后的疫情防控工作进行了检查指导,充分肯定了医院防控措施并提出持续重视的要求。
〖伍〗 、疫情防控 ,党员先行 。自新冠肺炎疫情发生以来,滦平县深入开展“抗击疫情党旗红 ”活动,坚持把临时党支部建在防控检查点、隔离点上,组织、引导。我为大家总结的2020关于抗击疫情情况报道文章 ,提供借鉴,欢迎阅读。
本文来自作者[rztrade]投稿,不代表温岭网立场,如若转载,请注明出处:https://mip.rztrade.cn/wenling/39949.html
评论列表(4条)
我是温岭网的签约作者“rztrade”!
希望本篇文章《【南昌市疫情停课,南昌停课通知】》能对你有所帮助!
本站[温岭网]内容主要涵盖:温岭网,生活百科,小常识,生活小窍门,百科大全,经验网,游戏攻略,新游上市,游戏信息,端游技巧,角色特征,游戏资讯,游戏测试,页游H5,手游攻略,游戏测试,大学志愿,娱乐资讯,新闻八卦,科技生活,校园墙报
本文概览:按照教育局规定怎么样才能停课〖壹〗、学校可以立即对该班级采取停课措施。如果达到停课标准的班级超过年级班级总数的50...