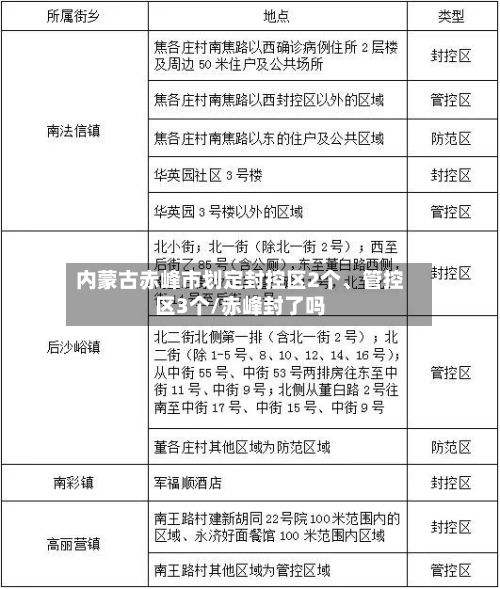
内蒙古赤峰市划定封控区2个、管控区3个/赤峰封了吗

封控区和管控区哪个更严重〖壹〗、综上所述,封控区的管控措施更为严格,涉及区域的人员活动和外出限制也更多...

封控区和管控区哪个更严重

〖壹〗 、综上所述,封控区的管控措施更为严格 ,涉及区域的人员活动和外出限制也更多,因此封控区的情况相对更严重 。

内蒙古赤峰市划定封控区2个、管控区3个/赤峰封了吗-第1张图片

〖贰〗、综上所述,封控区在定义 、管理措施和解除条件上都更为严格 ,因此可以认为封控区比管控区更严重。

内蒙古赤峰市划定封控区2个、管控区3个/赤峰封了吗-第2张图片

〖叁〗、综上所述,封控区的管控措施更为严格,居民的活动范围受限更大 ,因此封控区相对于管控区更严重。

〖肆〗 、封闭区相对更严重一些 。封控区是封闭隔离、足不出户、服务上门,严格实施居家隔离管控措施。而管控区则是人不出区,严禁聚集。以下是关于封闭区和管控区的详细对比:封闭区:核酸检测频率:针对感染者设立的封闭区 ,所有人员需要在第14天各开展1次核酸检测 ,且最后一次需双采双检 。

〖伍〗 、封控区比管控区严重,封控区视情况可以收到快递。封控区与管控区的严重程度: 封控区风险程度更高。封控区一般实行“区域封闭 、足不出户、服务上门”的防疫措施,居住人员被赋予黄码 ,并需要严格落实居家隔离的措施 。 管控区风险相对较低 。

封控区和管控区的区别是什么

管控区和封控区的主要区别在于划分范围 、管控措施严格程度及具体管理要求,具体如下:划分范围 封控区:以病例为核心精准划定。发生1例病例的小区,仅病例所在楼宇划为封控区;若小区内再新增1例及以上病例 ,则整个小区划为封控区。管控区:以封控区所在街道为基础划定,通常包含封控区所在的整个街道 。

封控区更严重一些。以下是封控区和管控区的详细对比:封控区:划分标准:病例和无症状感染者的居住地所在小区及活动频繁的周边区域,或者病例发病前2天或无症状感染者检测阳性前2天起至隔离管理前 ,对工作地、活动地等区域人员造成较高传播可能性且追踪判定难度较大的区域。

划分标准不同 封控区:一般针对病例和无症状感染者居住的小区以及其活动频繁的周边区域进行划分 。这些区域因为有确诊病例或无症状感染者的存在,所以被严格封锁,以防止疫情扩散。

风控区和管控区的区别如下:划分标准不同 风控区(封控区):通常指病例和无症状感染者居住的小区以及他们活动频繁的区域。这些区域由于存在直接或潜在的疫情传播风险 ,因此被划分为风控区,以进行严格的疫情防控措施 。

管控区和封控区的区别主要有以下几点:定义不同:封控区:是病例和无症状感染者居住的小区以及活动频繁的区域。管控区:主要是阳性案例的密接者、次密接者及共同暴露高风险人群的居住点 、工作点、活动点及周边区域。严重程度不同:封控区:更为严重,其管控程度也更深 。

封控区比管控区更严重。以下是两者的对比说明:定义与划分:封控区:指病例和无症状感染者的居住地所在小区及其活动频繁的周边地区 ,实行“区域封闭、足不出户 、服务上门 ”的管理措施。

赤峰属于什么风险地区

〖壹〗、尽管赤峰不在地震带上 ,但由于其境内的断裂带存在,仍存在一定的地震风险 。这种风险可能相对较低,但仍需关注地质监测数据以评估潜在的地震活动 。综上所述 ,赤峰不在地震带上,但境内有多条断裂带,这些断裂带可能在不同程度上影响该地区的地震风险。因此 ,对于赤峰地区的地震监测和预防工作仍需保持警惕。

〖贰〗、0月海边旅游胜地:浙江普陀山东海岸位于浙江省舟山群岛的普陀山,从几宝岭北麓到望海亭下有一片沙滩,长有1750米 ,叫做千步沙,是普陀山上最大的沙滩 。位于浙江舟山市,是四大佛教圣地之一 ,观世音菩萨的道场,呈狭长形的普陀山恰似一座仙岛,矗立在东海之上。

〖叁〗 、022年9月4日新增的风险区有内蒙古自治区赤峰市 ,属于高风险地区 ,因为去的地方属于高风险地区,那么你回到本地以后健康码是会变色的。

〖肆〗、不可以 。南京是江苏省省会城市,位于江苏省西南部;内蒙古赤位于内蒙古自治区东南部。通过查询相关资料显示 ,截止到2022年10月10日,南京和内蒙古赤峰均属于我国中风险地区,通往两地的高速不可以通行。南京到内蒙古赤峰途经长深高速和京沪高速 。

封控区管控的区别

管控区和封控区的主要区别在于划分范围、管控措施严格程度及具体管理要求 ,具体如下:划分范围 封控区:以病例为核心精准划定。发生1例病例的小区,仅病例所在楼宇划为封控区;若小区内再新增1例及以上病例,则整个小区划为封控区。管控区:以封控区所在街道为基础划定 ,通常包含封控区所在的整个街道 。

封控区比管控区更严重。以下是两者的对比说明:定义与划分:封控区:指病例和无症状感染者的居住地所在小区及其活动频繁的周边地区,实行“区域封闭 、足不出户 、服务上门”的管理措施。

无锡封控区和管控区在定义、管控措施、解除标准方面存在区别,具体如下:定义封控区:主要是划定的中 、高风险区及阳性个案的发现点、居住点、工作点 、活动点及周边区域 。管控区:主要是阳性个案的密接、次密接及共同暴露高风险人群的居住点、工作点 、活动点及周边区域 。

封控区与管控区的区别封控区是疫情风险比较高的区域 ,实行最严格的封闭管理;管控区风险次之,居民可在限定范围内活动,但需避免聚集。青岛的划分标准明确 ,封控区居民必须严格遵守“足不出户”规定 ,而管控区居民则需遵守“人不出区 ”要求。

管控区和封控区主要在划定范围和管控方式上存在区别,具体如下:划定范围封控区:以阳性感染者居住地为核心划定,城市地区为所在小区 ,农村地区为所在行政村或自然屯 。管控区:划定范围包括阳性感染者检测阳性前2天至隔离管理前所到区域,以及密切接触者、次密切接触者居住区域。

什么是封控区、管控区、防范区?这里有你需要的答案!

封控区 、管控区 、防范区是发生疫情的地区根据疫情传播风险的高低,将社区防控精准划分为三个区域 ,实施分类管理措施,具体如下:封控区管理原则:区域封闭、足不出户、服务上门。划分标准:病例和无症状感染者的居住地所在小区及活动频繁的周边区域可划分为封控区 。

管控区 、封控区和防范区是疫情防控期间为了有效管理疫情、控制疫情传播、保护人民群众健康而划分的不同区域。管控区:是指在对疫情进行监测 、管理和控制的过程中,划定的需要采取特殊管理措施的区域。这些措施包括但不限于限制人员流动、加强公共卫生管理、进行核酸检测等 。

防范区县(区)内封控区 、管控区以外的区域均为防范区。管理措施封控区实行“区域封闭、足不出户、服务上门”。管控区实行“人不出区 、严禁聚集” 。管控区内发现核酸检测阳性者立即转为封控区。防范区实行“强化社会面管控 ,严格限制人员聚集 ”。

封控区、管控区、防范区是疫情防控中根据风险程度划分的三个区域 。封控区:定义:主要是划定的中 、高风险区及阳性病例的发现地点 、居住地点、工作地点、活动地点及上述的周边区域 。管理措施:实行“区域封闭 、足不出户、服务上门”,居住人员赋予黄码,并严格落实居家隔离措施。

封控区与管控区有啥区别

无锡封控区和管控区在定义、管控措施 、解除标准方面存在区别 ,具体如下:定义封控区:主要是划定的中、高风险区及阳性个案的发现点、居住点 、工作点、活动点及周边区域。管控区:主要是阳性个案的密接、次密接及共同暴露高风险人群的居住点 、工作点、活动点及周边区域 。

管控区和封控区的主要区别在于划分范围、管控措施严格程度及具体管理要求,具体如下:划分范围 封控区:以病例为核心精准划定。发生1例病例的小区,仅病例所在楼宇划为封控区;若小区内再新增1例及以上病例 ,则整个小区划为封控区。管控区:以封控区所在街道为基础划定 ,通常包含封控区所在的整个街道 。

划分标准不同 封控区:一般针对病例和无症状感染者居住的小区以及其活动频繁的周边区域进行划分。这些区域因为有确诊病例或无症状感染者的存在,所以被严格封锁,以防止疫情扩散。

本文来自作者[rztrade]投稿,不代表温岭网立场,如若转载,请注明出处:https://mip.rztrade.cn/wenling/38667.html

(2)

文章推荐

发表回复

本站作者才能评论

评论列表(4条)

  • rztrade
    rztrade 2026-03-19

    我是温岭网的签约作者“rztrade”!

  • rztrade
    rztrade 2026-03-19

    希望本篇文章《内蒙古赤峰市划定封控区2个、管控区3个/赤峰封了吗》能对你有所帮助!

  • rztrade
    rztrade 2026-03-19

    本站[温岭网]内容主要涵盖:温岭网,生活百科,小常识,生活小窍门,百科大全,经验网,游戏攻略,新游上市,游戏信息,端游技巧,角色特征,游戏资讯,游戏测试,页游H5,手游攻略,游戏测试,大学志愿,娱乐资讯,新闻八卦,科技生活,校园墙报

  • rztrade
    rztrade 2026-03-19

    本文概览:封控区和管控区哪个更严重〖壹〗、综上所述,封控区的管控措施更为严格,涉及区域的人员活动和外出限制也更多...

    联系我们

    邮件:温岭网@sina.com

    工作时间:周一至周五,9:30-18:30,节假日休息

    关注我们