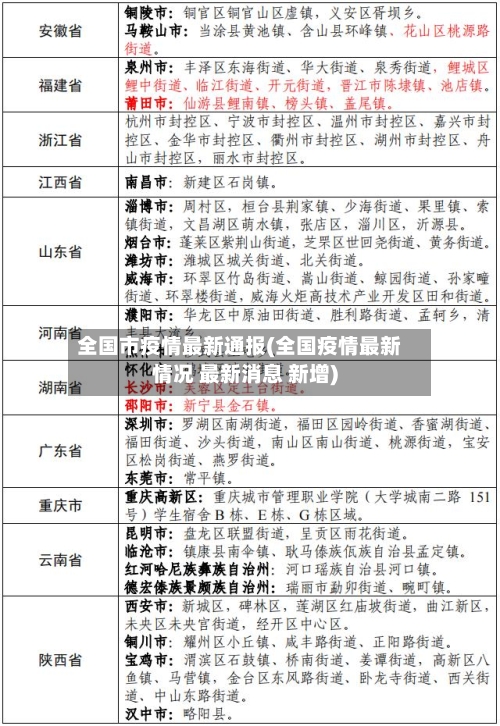
国家卫健委:9日增确诊病例21例,本土6例均在广东
月9日0—24时 ,31个省(自治区、直辖市)和新疆生产建设兵团报告新增确诊病例21例,其中本土病例6例(均在广东),境外输入病例15例 。具体分布及疫情相关情况如下:新增确诊病例整体情况 6月9日0—24时 ,全国报告新增确诊病例21例,包含本土和境外输入两部分。无新增死亡病例及新增疑似病例。

月10日0—24时,全国报告新增确诊病例22例 ,其中本土病例9例(均在广东),境外输入病例13例 。以下是详细情况:新增确诊病例分布境外输入病例:共13例,涉及8个省市,具体为福建3例 、上海2例、广东2例、四川2例 、北京1例、江苏1例、浙江1例 、云南1例。本土病例:9例 ,均集中在广东省。

月4日0—24时,国家卫健委公布新增确诊病例20例,其中本土病例6例(黑龙江5例 ,上海1例),境外输入病例14例 。
月3日0—24时,31个省(自治区、直辖市)和新疆生产建设兵团报告新增本土确诊病例21例 ,新增本土无症状感染者55例。具体分布如下:本土确诊病例:内蒙古11例,北京5例,上海5例。其中含3例由无症状感染者转为确诊病例(上海2例 ,北京1例)。
月17日0—24时,31个省(自治区、直辖市)和新疆生产建设兵团报告新增确诊病例22例,其中境外输入病例6例 ,本土病例16例(均在新疆);无新增死亡病例;新增疑似病例1例,为本土病例(在新疆) 。具体信息如下:新增确诊病例情况境外输入:共6例,分别来自广东3例,山东2例 ,福建1例。

国家卫健委:12日新增确诊190例,本土124例
〖壹〗、月12日0—24时,全国新增确诊病例11例,其中本土病例6例均在北京 ,境外输入病例5例分布在天津 、上海、广东、海南 、四川各1例;无新增死亡及疑似病例。 以下为详细情况:新增确诊病例情况境外输入病例:共5例,分布地区为天津1例、上海1例、广东1例 、海南1例、四川1例 。本土病例:共6例,均在北京。
〖贰〗、月12日0—24时 ,31个省(自治区 、直辖市)和新疆生产建设兵团报告新增确诊病例10例,均为境外输入病例。 具体信息如下:新增确诊病例情况新增确诊病例10例,全部为境外输入 ,分布在上海(3例)、浙江(2例)、天津(1例) 、河南(1例)、广东(1例)、广西(1例)、陕西(1例) 。无新增死亡病例。
〖叁〗 、月12日0—24时,全国新增确诊病例108例,其中境外输入98例 ,本土10例(黑龙江7例,广东3例);新增无症状感染者61例,其中境外输入12例。 具体数据及分析如下:新增确诊病例 境外输入:98例,占新增确诊病例的90.7% ,表明境外输入仍是当前疫情防控重点 。
截至4月5日24时新型冠状病毒肺炎疫情最新情况
〖壹〗、新增无症状感染者78例,其中境外输入无症状感染者40例。当日转为确诊病例5例,均为境外输入病例。当日解除医学观察50例 ,其中境外输入4例 。尚在医学观察无症状感染者1047例,其中境外输入275例。港澳台地区疫情情况:累计收到港澳台地区通报确诊病例1297例。香港特别行政区890例(出院206例,死亡4例)。澳门特别行政区44例(出院10例) 。
〖贰〗、截至4月5日0时 ,四川省累计报告确诊病例558例(其中境外输入19例),已治愈出院539例,死亡3例 ,在院隔离治疗16例,533人正在接受医学观察。全省183个县(市 、区)全部为低风险区。无症状感染者情况4月4日0-24时,四川省新增1例无症状感染者 ,当日无转为确诊病例或解除集中隔离医学观察者 。
〖叁〗、无新增疑似病例,无现有疑似病例。新增无症状感染者情况:全国报告新增无症状感染者30例,其中境外输入无症状感染者7例;当日转为确诊病例4例(无境外输入);当日解除医学观察9例(境外输入6例);尚在医学观察无症状感染者1000例(境外输入151例)。
〖肆〗、新增确诊病例:281例 境外输入:179例(广东79例,上海24例 ,福建16例,广西12例,天津11例 ,北京9例,山东9例,四川8例 ,河南3例,辽宁2例,浙江2例 ,吉林1例,江苏1例,重庆1例 ,甘肃1例),含16例由无症状感染者转为确诊病例(广东5例,四川5例,河南2例 ,广西2例,辽宁1例,浙江1例) 。
〖伍〗 、月6日0时至24时 ,云南省无新增本土确诊病例和无症状感染者,但存在境外输入相关病例情况。具体信息如下:新增病例情况根据云南省卫生健康委员会通报,4月6日0时至24时 ,云南省未报告新增本土确诊病例及无症状感染者,表明本土疫情形势稳定,防控措施持续有效。
新增9人阳性,国家卫健委工作组急赴青岛!最新消息来了
截至10月12日12时 ,青岛新增9例核酸检测阳性人员,均为密切接触者,国家卫健委已派出工作组赴青岛指导疫情防控 ,青岛正加快推进全市核酸检测工作 。新增阳性人员情况2020年10月11日,青岛市发现3例新冠肺炎无症状感染者后,立即开展大规模流调排查和分类检测。
截至10月12日12时,青岛市已排查到密切接触者132人 ,具体情况如下:密切接触者检测情况:132名密切接触者已全部实行集中隔离观察,并完成核酸检测。其中,9人核酸检测结果为阳性 ,其余均为阴性 。次密切接触者检测情况:密切接触者的密切接触者共171人,已全部实行集中隔离观察,核酸检测结果均为阴性。
青岛在发现新增病例后迅速启动全城普检计划 ,5天内完成对全市约900万人口的核酸检测,这一举措引发多家外媒关注。
当前疫情数据:根据青岛市卫健委10月12日通报,截至当日12时:密切接触者:排查到132人 ,全部集中隔离观察,完成核酸检测。其中9人结果阳性(新增无症状感染者或确诊病例),其余均为阴性 。次密切接触者:171人 ,核酸检测结果均为阴性。一般接触者:840人,核酸检测结果均为阴性。
疫情基本情况截至10月11日23时,青岛市累计发现6例确诊病例和6例无症状感染者,所有病例均与青岛市胸科医院存在直接关联 。国家卫健委已派出工作组赴青岛指导疫情防控工作。10月12日晚 ,青岛市召开新闻发布会通报最新进展:病例均在医院筛查中发现,确诊后立即转入定点医院隔离治疗,未出现社区传播迹象。
本文来自作者[rztrade]投稿,不代表温岭网立场,如若转载,请注明出处:https://mip.rztrade.cn/wenling/38368.html
评论列表(4条)
我是温岭网的签约作者“rztrade”!
希望本篇文章《全国市疫情最新通报(全国疫情最新情况 最新消息 新增)》能对你有所帮助!
本站[温岭网]内容主要涵盖:温岭网,生活百科,小常识,生活小窍门,百科大全,经验网,游戏攻略,新游上市,游戏信息,端游技巧,角色特征,游戏资讯,游戏测试,页游H5,手游攻略,游戏测试,大学志愿,娱乐资讯,新闻八卦,科技生活,校园墙报
本文概览:国家卫健委:9日增确诊病例21例,本土6例均在广东月9日0—24时,31个省(自治区、直辖市)和新疆生产建设兵团报...