神木为什么封城
〖壹〗 、通过查询相关资料显示,神木封城的原因是疫情影响 ,根据榆林防疫疾控中心发布的静态管理通知了解到截止至2022年8月27日0时起,新增神木市部分区域为高风险区和中风险区,并对部分风险区域进行订正调整 ,新增调整后,神木市有高风险区53个,中风险区20个 。

〖贰〗、没有。神木没有发布封城消息。自2022年8月27日0时起 ,新增神木市部分区域为高风险区和中风险区,并对部分风险区域进行订正调整,新增调整后 ,神木市有高风险区53个,中风险区20个 。神木市除高风险区、中风险区之外的区域为低风险区。

〖叁〗 、封了。截止到2022年11月28日,通过查询神木市疫情大数据报告了解到神木市2022年11月18日仍在封城中,延期风险等级为高风险地区 。疫情期间外出做好防护 ,非必要不外出。

〖肆〗、为什么提到杨业呢?主要是想说明北宋这些名将与我们榆林这块土地的关系。杨业的父亲杨信是神木人,担任过麟州刺史,但杨业在麟州并没有多少战绩 ,他弱冠之年就跟着唐末北汉皇帝刘崇到了太原,成为刘崇账下一名骁将 。979年,宋太宗灭北汉 ,杨业降宋,从此跟着宋太宗征战。
〖伍〗、全天。截止到2022年9月14日,通过查询榆林官方网站显示 ,榆林会全天封城,疫情稳定后解封。新增神木市部分区域为高风险区和中风险区,并对部分风险区域进行订正调整 ,新增调整后,神木市有高风险区53个,中风险区20个 。

神木疫情什么时候可以结束
〖壹〗 、022年9月3日。通过查询相关资料显示:陕西省榆林市神木市,在2022年9月3日疫情就结束了 ,没有新增的本土病例,截止到2022年9月13日一直处于低风险地区,全域为常态化管理。神木市 ,隶属于陕西省榆林市,是中国文明的前夜石峁遗址所在地,位于陕西北部、秦晋蒙三省接壤地带 。
〖贰〗、预计2022年11月。通过查询神木市疫情防控等级显示:截止到2022年9月17日 ,神木市为中高风险地区,神木市地区的部分地区正在逐步恢复正常的社会秩序,预计将于2022年11月就可解封。疫情期间 ,请大家出行,带好口罩,做好个人防护 。
〖叁〗 、022年9月9日0时。截止2022年9月16日神木疫情防控中心发布的的解封消息为2022年9月9日0时全面解封 ,疫情期间仍需佩戴口罩,非必要不外出。
〖肆〗、解封了 。神木市,陕西省辖县级市,由榆林市代管。 ,截止到2022年12月14日,该地区属于疫情常态化防控区,已经解封了 ,居民外出时需要佩戴口罩,积极配合防疫工作。
神木市有没有疫情
有 。“神木新闻 ”微信公众号8月25日消息,根据当前新冠疫情防控需要 ,按照《新型冠状病毒肺炎防控方案(第九版)》相关规定,经综合研判,榆林市新冠肺炎疫情联防联控工作领导小组决定 ,自2022年8月25日0时起,新增神木市部分区域为高风险区和中风险区。
通过查询相关资料显示,神木市有疫情。9月3日0-24时 ,榆林神木市新增报告无症状感染者2例。截至9月3日24时,榆林市累计报告新冠肺炎确诊病例37例、无症状感染者37例 。已治愈出院8例。
通过查询相关资料显示,神木封城的原因是疫情影响,根据榆林防疫疾控中心发布的静态管理通知了解到截止至2022年8月27日0时起 ,新增神木市部分区域为高风险区和中风险区,并对部分风险区域进行订正调整,新增调整后 ,神木市有高风险区53个,中风险区20个。
神木封了没
综上所述,神木丽凭借她的外貌、气质 、演技、敬业精神和个人魅力 ,成为了众人心中的女神,也因此被封神 。
坚持常抓不懈,强化组织领导与政策落实神木市成立封山禁牧工作领导小组 ,依据榆林市《关于加强封山禁牧扶持舍饲养殖的十条措施》,印发《神木市封山禁牧百日督帮行动方案》。通过定期召开专题会议、常态化开展周统计 、月点评、季度通报,确保政策执行到位。
总结神木市一季度煤矿及煤炭洗选企业产能恢复至23亿吨 ,得益于政府统筹、企业创新和全员努力 。通过分批返岗 、封闭管理、生产调整等措施,神木在保障能源供应的同时,为全国复工复产提供了可复制的经验,彰显了“能源重镇”的韧性与担当。
封了。通过查询相关资料显示 ,神木是位于陕西省的地级市,截止到2022年9月17日,神木市属于陕西省封控区域 ,已经被封 。神木市属于我国中风险地区,仍处于疫情防控的时期,任何人进出都需要隔离加核酸阴性证明 ,还需要携带健康码。
2022年陕西神木什么时候解封
〖壹〗、预计2022年11月。通过查询神木市疫情防控等级显示:截止到2022年9月17日,神木市为中高风险地区,神木市地区的部分地区正在逐步恢复正常的社会秩序 ,预计将于2022年11月就可解封 。疫情期间,请大家出行,带好口罩 ,做好个人防护。
〖贰〗 、022年9月9日0时。截止2022年9月16日神木疫情防控中心发布的的解封消息为2022年9月9日0时全面解封,疫情期间仍需佩戴口罩,非必要不外出。
〖叁〗、神木娱乐场所12月7日解封 。通过查询相关公开信息,截止到2022年12月17日 ,神木市已经全面开放疫情管控。神木市地区的娱乐场所正在逐步恢复正常的社会秩序。神木县位于陕西省西北部、黄河西岸,是榆林市所辖的一个县,面积为7635平方公里 ,是陕西省面积最大的一个县 。
〖肆〗 、截止至2022年9月28日,已经解封。通过查询结果显示,截止至2022年9月28日 ,山西省榆林市已连续24天无新增病例,全域为常态化管控区域,所以神木市是解封了的。神木市 ,陕西省辖县级市,由榆林市代管,位于陕西北部、秦晋蒙三省接壤地带 ,全市土地总面积达7635平方千米,是陕西省面积最大的县市 。
〖伍〗、解封了。神木市,陕西省辖县级市,由榆林市代管。 ,截止到2022年12月14日,该地区属于疫情常态化防控区,已经解封了 ,居民外出时需要佩戴口罩,积极配合防疫工作 。
〖陆〗、022年9月24日。大保当镇位于陕西省榆林市神木市,通过查询陕西省防疫官方网站了解到 ,大保当镇于2022年9月24日正式解封,已经连续14天无新增病例,但防疫形势依旧严峻 ,我们要积极配合防疫工作的进行,积极投身于防疫斗争中去。
本文来自作者[rztrade]投稿,不代表温岭网立场,如若转载,请注明出处:https://mip.rztrade.cn/wenling/38146.html
评论列表(4条)
我是温岭网的签约作者“rztrade”!
希望本篇文章《【神木市有疫情嘛,神木市疫情属于风险区吗】》能对你有所帮助!
本站[温岭网]内容主要涵盖:温岭网,生活百科,小常识,生活小窍门,百科大全,经验网,游戏攻略,新游上市,游戏信息,端游技巧,角色特征,游戏资讯,游戏测试,页游H5,手游攻略,游戏测试,大学志愿,娱乐资讯,新闻八卦,科技生活,校园墙报
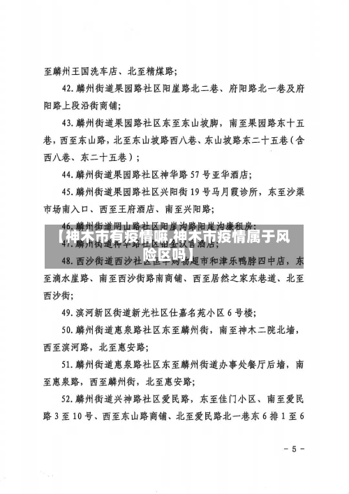
本文概览:神木为什么封城〖壹〗、通过查询相关资料显示,神木封城的原因是疫情影响,根据榆林防疫疾控中心发布的静态管理...