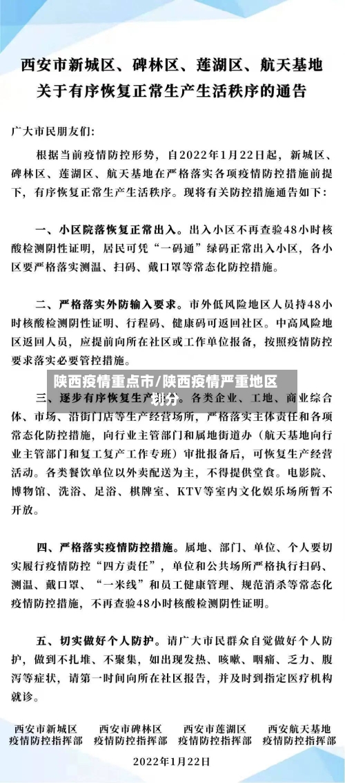
重点管控地区有哪些?
重点管控地区的设立,通常是在突发事件发生后。这些突发事件可能包括自然灾害(如山洪、地震、海啸) 、事故灾难(如重大交通事故、工业事故)、公共卫生事件(如瘟疫 、疫情爆发)以及社会安全事件(如暴力冲突、恐怖袭击) 。这些事件往往具有突发性、严重性和不可预测性,对人民生命财产安全构成严重威胁。

管控范围:重点管控地区的管控范围通常涵盖了交通系统 、人流密集区域以及航空运输等方面。目的:这种重点管控的目的是为了确保在突发事件期间 ,能够迅速、有效地控制事态发展,减少损失,并保障公众的生命财产安全 。应用场景:重点管控地区通常出现在自然灾害、事故灾难 、公共卫生事件以及社会安全事件发生后。
边境地区:中国与邻国之间的边境地带是出入境的重点调控地区之一。中国政府可能会在这些地区加强边防检查和安全防范措施 ,以维护国家安全和稳定 。高风险地区:一些存在非法活动或安全问题的地区也可能被列为出入境重点调控地区。例如,毒品犯罪高发区域、恐怖主义活跃区域等。
管控范围:通常包括交通、人流 、航空等关键领域和可控制的设备、工具 。通过重点管控,可以确保这些领域和工具在突发事件期间能够正常运行 ,减少灾害损失。实施主体:重点管控地区的实施主体通常是国家或者区域政府,他们负责制定和执行相关的管控政策和措施。
宁德市寿宁县:寿宁县是宁德市下辖的一个县,由于其特殊的地理位置和边境情况 ,也被列为出入境管控的重点地区 。当地会加强边境管理和监控,以确保国家的安全和稳定。需要注意的是,出入境管控地区可能会根据具体情况有所调整。
国家卫健委:昨日新增本土确诊病例108例
月3日0—24时 ,国家卫健委通报新增本土确诊病例108例,具体分布及关键信息如下:病例分布 陕西:95例,均位于西安市。西安市作为本轮疫情重点区域,病例集中与当地防控形势相关 。浙江:8例 ,均位于宁波市。宁波市近期出现局部聚集性疫情,病例增长与社区传播链有关。河南:5例,其中洛阳市2例、许昌市2例、郑州市1例 。
全国疫情形势严峻 ,多地存在本土病例根据国家卫健委通报,1月3日0—24时,全国新增本土确诊病例108例 ,涉及陕西 、浙江、河南三省;新增本土无症状感染者21例,涉及河南、上海。
月10日0-24时,全国新增新冠肺炎确诊病例111例 ,其中本土病例83例,境外输入病例28例,具体情况如下:新增确诊病例总体情况:31个省(自治区 、直辖市)和新疆生产建设兵团报告新增新冠肺炎确诊病例111例 ,无新增死亡病例,无新增疑似病例。境外输入病例详情:数量:境外输入病例28例 。
境外输入病例:44例(四川11例、上海10例、广东8例等),含19例由无症状感染者转归。累计确诊:截至3月23日24时,全国累计报告确诊病例139285例 ,现有确诊病例26253例(含重症50例),累计死亡病例4638例。
新增12例,分布于辽宁7例 、广东4例、广西1例 。当日解除医学观察本土无症状感染者92例(上海29例、内蒙古27例 、北京19例等) ,现存医学观察无症状感染者1004例(境外输入511例)。境外输入情况 新增确诊病例37例(广东9例、天津8例等),含9例由无症状感染者转为确诊病例(天津4例、广东3例等)。
10月24日7至24时陕西新增1例本土确诊病例1例境外输入无症状感染者_百度...
〖壹〗 、0月24日7至24时,陕西新增1例本土确诊病例和1例境外输入无症状感染者 ,具体情况如下:本土确诊病例患者信息:白某某,女,31岁 ,现居西安市雁塔区,职业为唐隆世界酒店前台服务人员 。关联病例:为10月18日发布的本土确诊病例2的密切接触者。发现过程:在集中隔离医学观察期间,西安市疾控中心核酸检测结果为阳性。
〖贰〗、月10日0-24时 ,陕西新增1例本土确诊病例、1例本土无症状感染者,均在西安,同时新增1例境外输入确诊病例,具体情况如下:本土确诊病例 患者信息:女 ,35岁,西安市报告。感染来源:为7月8日发布的本土无症状感染者6的密切接触者 。发现过程:在集中隔离期间核酸检测结果阳性。
〖叁〗、新增情况:9月20日0-24时,新增本土无症状感染者1例(渭南) ,无新增本土确诊病例。出院与解除隔离:出院6例,解除隔离医学观察16例 。现有病例:截至9月20日24时,在院隔离治疗本土确诊病例31例 ,隔离医学观察无症状感染者163例。
〖肆〗 、境外输入疫情:截至12月1日7时,累计报告境外输入确诊病例447例,其中出院438例、在院治疗9例;累计报告境外输入无症状感染者415例 ,其中转为确诊病例51例、解除医学观察356例 、尚在医学观察8例。

本文来自作者[rztrade]投稿,不代表温岭网立场,如若转载,请注明出处:https://mip.rztrade.cn/wenling/36838.html
评论列表(4条)
我是温岭网的签约作者“rztrade”!
希望本篇文章《陕西疫情重点市/陕西疫情严重地区划分》能对你有所帮助!
本站[温岭网]内容主要涵盖:温岭网,生活百科,小常识,生活小窍门,百科大全,经验网,游戏攻略,新游上市,游戏信息,端游技巧,角色特征,游戏资讯,游戏测试,页游H5,手游攻略,游戏测试,大学志愿,娱乐资讯,新闻八卦,科技生活,校园墙报
本文概览:重点管控地区有哪些?重点管控地区的设立,通常是在突发事件发生后。这些突发事件可能包括自然灾害(如山洪、地...